今天,著名商业咨询顾问刘润老师在公众号上发表文章,题目叫“唉。做公关和营销的朋友们,请你点进来讨论一下”,分析企业为什么在遇到危机时写不好一篇几百字的声明。

点击图片跳转原文
我是做公关和营销的,跟刘润老师探讨一下。
声明写不好的原因,刘润老师的主要观点是:
第一,写声明的人,不关心公司的长期利益。
第二,让错误的人写声明,比如法律部、销售部。
第三,过时的公关教育,公关只会讲好听的,回避挑战性问题。
第四,认为中国人是健忘的(针对外国品牌的傲慢)。
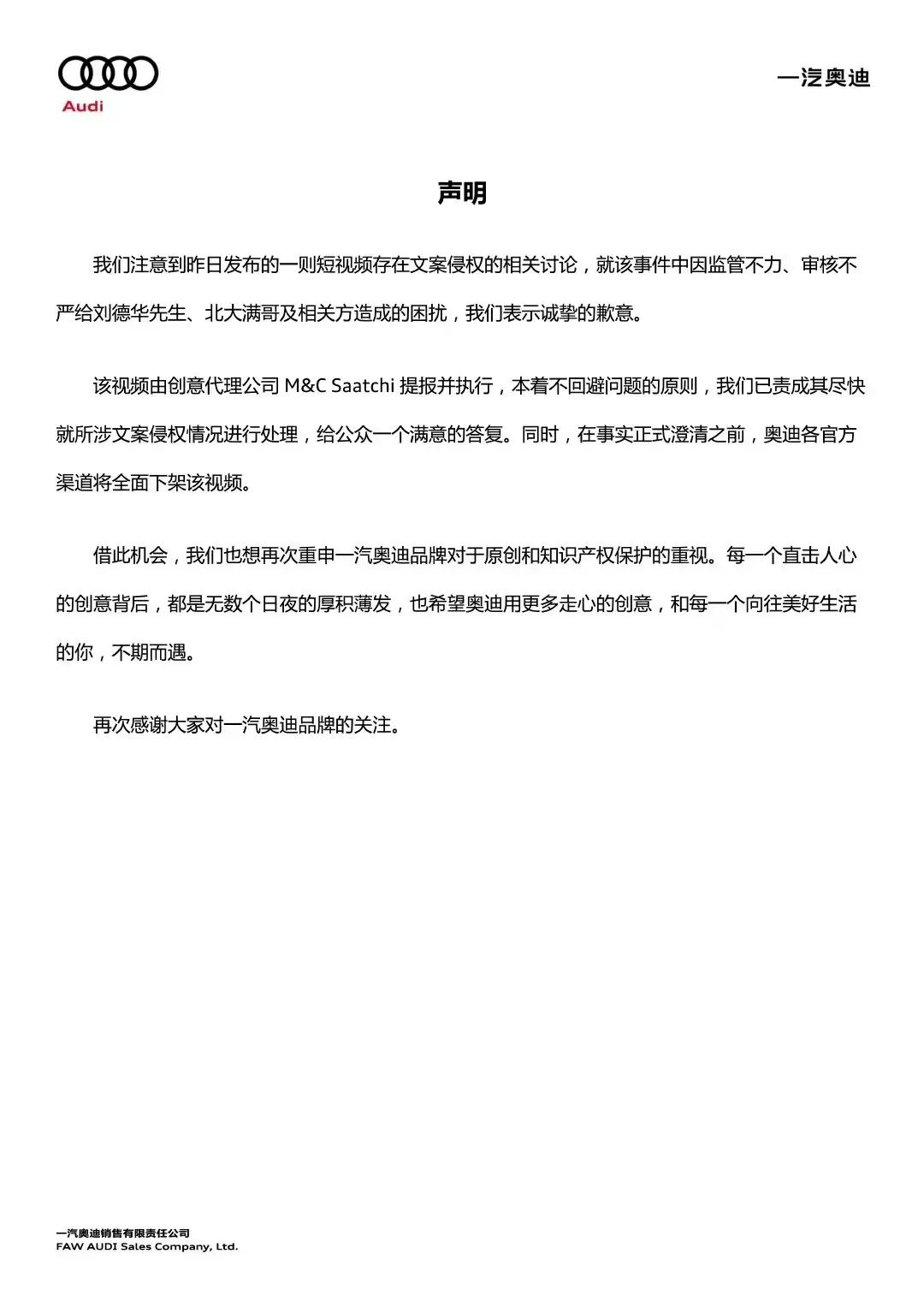
首先,我没有觉得企业普遍写不好危机声明,“唉。”文开头提到的“著名外企抄袭”后的声明,应该是最近的奥迪小满事件。
文中提到:“很多人说,这个道歉声明,就是‘外交辞令。滴水不漏,但推卸责任,毫无诚意。

这篇声明,在我看来写得不错。
几乎每个危机声明,都会被人说“毫无诚意”,诚意是一个主观视角,有人觉得有诚意,有人觉得没有或者不足。
当现实世界中的一个庞然大物认错负罪,有人上去踩一脚骂几句,不用负任何责任,正义又体面。
“你也有今天啊”的感觉则是对自己目前不佳状态的心理补偿。
勒庞在《乌合之众》中说:“我们以为自己是理性的,我们以为自己的一举一动都是有其道理的。但事实上,我们的绝大多数日常行为,都是一些我们自己根本无法了解的隐蔽动机的结果。”
所以,说你没诚意,可能是你真的没诚意,也可能是声明的阅读者各种隐蔽动机的综合反应,包括竞争动机、个人利益动机、心理动机等等。
当然,我承认很多企业的危机声明写的不好。刘润老师提到的几个原因都有道理,也有偏颇。
写声明的人不关心公司的长期利益。刘润老师说外企、国企、上市公司普遍写得不好,因为公司不是他的,经营者不是所有者。
在我遇到的案例中,确实经常出现经营者为当下自保而导致声明“缺乏诚意、缺少担当”。
比如,金融行业上市公司如果承认管理有问题,记录在案会导致监管机构加重处罚,影响产品线、公司业绩,影响员工、股东利益。
所以这种金融企业的声明很难达到海底涝管理层那种“(1000家店铺中的两家店)关店整顿、(小小的)损失我担、责任我扛、员工我养”的境界。
可是,私企的声明就写得好吗?公司所有者就做得好吗?
2018年刘强东明州事件,大家觉得他的声明写得怎样,对京东的声明是不是认可?是诚意满满,还是“外交辞令、毫无诚意、推卸责任”?
声明写不好的第二个原因,让错误的人写声明。这个应该不成立。
危机中的对外声明,永远都是要看要审的人太多而不是太少,不会有某个部门写好就发了,或者起草人写好不经创始人/CEO审核就发的情况。
虽然法律部、销售部可能起草声明第一稿,但发出的版本完全可能跟初稿大相径庭,
第三个原因,过时的公关教育。这点应该不仅是公关部的技巧,而是企业发展的“公众对话”这一实质问题。
什么是公关,100个老板有100个说法,有特别重视公关的老板,建立了“专职的公关团队”,可是给团队的要求也基本是发稿、舆情监测、处理危机。
最近有个创业公司的公关总监跟我说,去年负面特别多,老板把我招进来,建了团队,今年负面少了,公司资源全部用在业务增长,公关团队忽然不知道该做什么了。
还有一个企业的公关小伙伴几乎哭诉,说做了三年的舆情监测、舆情管理,这条路要一直走下去吗,越有经验越逃不掉吗?职业未来在哪里?
其实不是所有企业都要建立专职的公关部,公关也不是“不管人家问什么问题,只说你想说的”这一种关于发言人的技巧。
公关的实质是“组织或个人通过对话与公众建立理解和认同”。
“公众”这个关键词体现了企业的长期生存环境。
互联网时代的时髦词是“用户”,近两年一些关注用户、发展核心用户、建立“超级用户”体系的创业公司,会突然因为一件舆情危机陷入困境。
产品质量问题、夸大宣传被罚、创始人说话不当,不仅媒体批评,网民攻击,更糟糕的是政府借此机会严查企业的所有经营行为。
企业一边配合政府查账、查生产线,一边做618、双十一业务增长。创始人痛下决心“建立专职公关部”。
公关最重要的是“与公众对话”,公众有很大一部分人是不买你的产品,不了解你企业的。
本来我是用户主义价值观,其他人管他XX的,现在不行了,要长期发展,做百年老店,那个可怕又可爱的“公众”会一直陪着你。
最好的公众对话机会就在危机当中。
当然像鸿星尔克、白象方便面这样的企业也会因偶然事件而以正面形象出现在公众视野中。
前者因“公司亏损三年还为水灾捐5000万”而被消费者一下子买空了库存,后者因“一个民族品牌坚决抵制外资而且长期雇用残疾人”而在315土坑酸菜事件中出名。
还有公关部平时做的企业形象推广、媒体报道、公益项目、员工沟通等,都是公众对话的形式。
但是真正体现企业“公众对话建立理解和认同”,危机是一个试金石。
并不是公关过时了,公关方法过时了,而是创始人/CEO对公关的认识要提升。
公关和营销人应对新媒体时代复杂情况的能力要提升。
公众需要看到你的诚意,你对错误付出的代价。
企业面对公众,在危机中需要“有尊严地示弱”。
我们常常问,谁决定企业生死,是消费者,还是政府?
当然是消费者,当然是公众,当然是人民。
消费者可以用脚投票,每次企业遇到危机,都有一群人说“再也不买他产品”,其实他们可能根本就没买过。
我见过因刘强东事件说恨透京东马上卸载的人,身边也有因为瑞幸咖啡造假而说“永不信任”的朋友,但是京东稳固增长,瑞幸满血复活,都是不争的事实。
我们常说品牌是企业最大的资产,品牌最重要的部分是声誉,声誉千金难买,失而永不复得。
但是我们可能忽视了,那些看似“利用中国人健忘”而“态度不好”的企业,在历经反复的风雨中知道如何用持续的公众对话,挽回损失,重建信任。
最近看到特别好的例子是全棉时代。
两年前因为一次广告翻车,被人指责“不尊重女性”,“道歉信写得太差”,“再不买他产品”,现在全棉时代因为坚持做好产品,业务稳步增长,在品牌传播上连续推出郭晶晶代言、与中国妇女报和新世相合作的女足主教练水庆霞“她,改变的”品牌宣传片,让一度声誉低迷的全棉时代品牌重新回归主流。
不是消费者健忘,而是品牌再次做对了什么。
“公众”很难把握但是可以影响,公众当中那部分消费者不会呼啦一下明天全部停止购买你的产品。
能让你的业务戛然而止的,是政府。
企业写危机声明,最难的也是应对政府。
政府当然是支持企业合法发展的。但是政府在处理跟麻烦的“公众”和“舆论”相关的问题时,可能暂时顾不了太多企业利益。
比如:在企业要发声明时严令“政府调查期间不得发声”,本来有了合理的处理方案但是某领导却批示了“严肃处理,绝不姑息” 。
这才是企业最难的地方。
每一个声明后面,都有一个复杂的故事。有时候,你能凭感觉“闻”出那个故事的味道。
公众是简单的,他们不讲道理,不随理性,情绪主导,他们要看到你的态度、行动、为错误付出的代价。
公众希望看到你低头。做到这点,对公关部不难,写声明也不难。
但是对创始人很难,他要考虑企业生存环境中各种你想象不到的利益相关方。
“既要….又要”这个艰难的结合,我们最近在社会大事上感受很深,在危机声明上也是如此。
如果我们活在现实中,就要一直模范地做到,既要向公众表达诚意,又要重视政府领导的精神;既要向公众示弱,又要维护创始人尊严;既要增长,又不能太快;既要少吃,又不能饿着。
我们还是需要有一个超出所有现实利益的目标:建立一个更美好的社会。
写好一个声明问一下自己,即将传播出去的这些话,是促进美好愿望,还是加剧社会冲突;是提倡弥合,还是加大撕裂。
当然这还是主观的,因人而异的。所以,我们会继续看到不完美、不完整、你不喜欢的企业危机声明。
做公关和营销的朋友们,你们怎么看?
*请认真填写需求信息,我们会在24小时内与您取得联系。