滴滴顺风车在不到四个月时间里,又一次卷入顺风车司机杀害年轻女性事件,5月6日,郑州一名空姐遇害,8月24日,一名从温州乐清乘滴滴顺风车到永嘉的年轻女性被杀,疑犯已经被警方抓获。
在这个引发公众安全,企业责任,产品缺陷的讨论中,人们也在问,滴滴公关做了什么,做得怎样?
企业公关和公关部是不是一回事?
我们所说的危机公关做得好不好,是企业行为,还是公关部的行为?
危机公关是企业行为,是管理层行为,是企业价值观主导,管理流程驱动的行为。
公关部的责任是在危机公关整体过程中,保证对内对外沟通关键信息准确传递,传播渠道保持畅通。
公关部应保证不因沟通表达不当引发新的公众质疑。
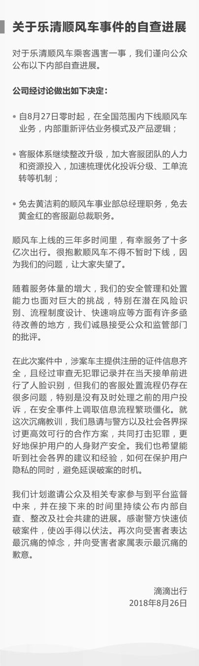
8月25日,滴滴出行发布了如下声明:

我们可以对比一下,滴滴在5月10日发表的关于郑州空姐遇害事件的声明(此声明后来被发布方删除):

“万分悲痛”、“自责”、“愧疚”,“辜负了信任”,“负有不可推卸的责任”。几乎是同样的表达。
此前,我们曾猜测为何滴滴将5月10日的声明删除,是否因为“负有不可推卸的责任”表达过重,潜在法律责任过大,但是8月25日的声明把这些词重新拿出来了。
在这些发布和撤稿,迫切表明诚意的愿望,摇摆而坚定的用词选择,我们感到公关部的挣扎。
这些用尽心力的表达,还是引起公众的不满,从滴滴微博下面的评论中可以看出这种不满甚至愤怒。
这只能说明,公关部尽力了,问题不是出在公关部,而是作为管理体系的企业公关。
8月26日凌晨1:50分温州警方发布的通报中,证实滴滴客服对警方提供司机信息的要求没有及时答复,客服告诉警察“需3至4小时提供查询结果”。
滴滴自己的声明承认,平台在杀人疑犯前一天被投诉骚扰后没有及时处理,对没有及时向受害人亲属提供信息做了解释。
对于在四个月内第二次出现这样极端的杀人事件,你可以说疑犯凶残,社会险恶,但是对曾经痛下决心采取安全措施的企业,这样不幸的事件再次发生,你觉得是企业倒霉?被神秘的外力下了魔咒?
想象一下,如果几个月后,
再次出现了大规模疫苗不合格现象。
再次出现同一家地产商售楼处倒塌人员伤亡事件。
再次出现乳品行业大规模添加三聚氰胺事件。
你说这是社会险恶,人心叵测?
滴滴在管理上确实采取了措施,比如这个“一键开启行程分享”:

还有很多其他的安全管理措施。
但是我们也在滴滴的官方微博中看到这样的推广内容:




这里面弥漫的暧昧,令人怀疑滴滴对安全,对女性安全的承诺是不是认真,是不是坚定。
公关部可以说,这不是公关部做的,是市场部做的;市场部可以说,互联网内容就是要贴近用户啊。
在每个部门都为自己的业绩KPI负责的时候,有没有人问,企业的价值观是什么? 核心主张是什么?不能容忍什么?
任何人都会说,如果我是滴滴,我要为整个社会出行更方便而奋斗。
你会不会说:如果我是滴滴,我要采取一切手段制止司机和乘客伤害,保证公众安全。
以及,你会为这样的目标采取什么手段,制订什么奖惩措施,动用怎样的社会力量帮助达到这一目标。
最近SOHO中国的潘石屹在一次活动上,不点名地批评碧桂园8月3日举办的媒体见面会。
他说:“我觉得死了人的房地产企业要反思,我们每一个行业都要去反思,不要在开反思会的时候还发着礼物,大家说说笑笑的,我觉得这东西不严肃。” 他说SOHO中国下了一个文件,任何一个项目如果死了人,项目经理和品质部经理引咎辞职。
对当事人的惩戒是最直接最震撼的整改措施,如同长春疫苗事件中一批政府官员被免职和被要求辞职。
这是组织的行为,是企业的行为,是源自价值观的管理行为。
当然,这样不意味着公关部就不承担责任。
回到滴滴8月25日发的声明,总体上这是一个合格的危机公关回应,它体现了如下基本要素:
事实:赵女士不幸遇害
原因:未讲明
态度:万分悲痛、自责、愧疚,负有不可推卸的责任
措施:配合警方调查,全力做好家属后续善后工作
声明中那些大段的解释“为什么没有第一时间将车主信息提供给家属”,我认为没有必要,讲得越细致,公众提出的质疑点就越多。
未讲明原因,在危机公关第一次回应中是可以接受的,因为需要调查,但是滴滴这次事件的原因,可以基本确定为领导层对安全没有足够重视,没有采取最有效的措施。
这一点如果说出来,公关部在内部就不好生存了,除非领导层能站出来承担责任。
这一点没说出来,其他大段的细节解释都显得无力。
8月26日周日上午滴滴发出第二次声明,对第一次声明没有说明的问题做了进一步解释,包括顺风车业务全国下线,相应责任人被免职等措施,承认“在安全事件上调取信息流程繁琐僵化”。

这是在危机公关中摆脱回应技巧,体现管理实质的一步。
去年海底捞北京两家门店被媒体曝光卫生差,后厨出现老鼠,员工用汤勺捅下水道,海底涝在几个小时内发声明,向公众道歉,立即整改。
让海底捞危机迅速化解的原因固然有餐饮行业事实相对简单,海底捞品牌口碑一直不错,其实更重要的是海底涝在声明中提出:“该类事件的发生,更多的是公司深层次的管理问题,主要责任由公司董事会承担”。
看似简单的一句话,如果你仔细想想,还有哪家企业在遇到危机时,是领导层这样站出来承担责任的?
有多少企业,把危机的原因归为临时工、实习生,个别员工没有执行流程,对外信息沟通不畅,甚至根本不做回应。企业的价值观哪里去了,领导层哪里去了,担当的人哪里去了?
没人担当的时候,就自然地怪公关部,公关人就由此背锅。
公关部背锅的典范,堪称“这届百度公关”,公关部以对自己的调侃,扛起维护公司声誉的大旗。
其实,百度的最高管理层只有一届,如果管理层不扛责任,那么一届一届的百度公关就扛下去。
危机公关,我们谈的是公关,不是公关部。
公关的目标是建立和维护企业的声誉。
公关是企业管理的重要组成部分,公关部是执行这部分管理职能的部门。
危机公关是企业在价值观驱动下采取的符合公众利益的管理行为和传播行为。
在我们想当然批评公关部的时候,更多的是应该是质疑管理层。
危机也是考验公关部能力的关键时刻,看你能不能:
迅速收集所有事实,包括案件事实和舆情事实,做出基本判断
帮助管理层和职能部门做出公众利益为先,企业利益次之的危机处理基本决策
起草、审阅、核查对内对外声明,保证不因表达不当引发新的质疑和危机
根据舆情反应向管理层建议进一步措施,规划品牌修复行动
四个月内滴滴顺风车出现第二次司机杀人事件,是企业价值观和管理的问题,是大公关的问题。
滴滴公关部,所有的公关人,我们任重道远,大家一起加油吧!

姐夫李 往期文章回顾
公关需要小策划
碧桂园公关做对了什么
公关如何从软照耀到硬增长
公关总监应该主内还是主外?
面对黑公关,公关人能做什么
怎样发起进攻型危机公关?
为什么我们需要顶层公关?
如果我是联想的公关
滴滴公关还能做什么?
演讲培训:在露脸和现眼之间筑墙
公关人有没有个人品牌?
李国威:中兴怒怼美国商务部,这次危机公关失败吗?
公关部第一职能是什么?
如何写好公关道歉信
公关初心,何以回归?
公关的高维战和丛林战

点击“阅读原文”,了解我们的网站
*请认真填写需求信息,我们会在24小时内与您取得联系。