315前夕,公关人都比较焦虑。
CEO问你,我们公司会不会上315晚会,你说会也不是,不会也不是。
公关的难题与人生的难题一样,有时候没法用Yes 或者 No 来回答。
公关的基本责任是建立和维护品牌声誉,在315这样的品牌声誉高危期,你要根据自己企业的情况决定做些什么。
今年315国际消费者权益日之前,我和共享式咨询服务机构Wehour合作,发布了《315备战红皮书》,现在上篇可以免费下载。

上篇是对过去10年央视315晚会的回顾,什么样的企业上315的机率高,哪些企业上了315,他们收到了哪些影响,他们如何回应。
报告里你会关注一些事实,比如,2008年,所有在央视315晚会被点名的企业都是3月17日以后才回应的,而到了2018年,所有被点名的企业都在315当天向公众作出了回应。

企业的危机管理意识在提升,危机反应的内部机制也更加高效。
你也会发现,有的企业在被315晚会曝光以后销声匿迹,也有的企业浴火重生。
2013年,被晚会点名的大众汽车当年的销量首次超过通用汽车,成为中国销量最大的外资品牌。 2018年大众再次上了315,而其品牌和销量仍然在市场保持领先。
是315晚会对品牌打击的力度下降了,还是大众汽车、麦当劳、饿了么这些品牌有起死回生的魔力?
打造企业品牌需要长期努力,而面对315,临时抱佛脚用怎样的姿势?
315备战红皮书有些建议可以供你参考。

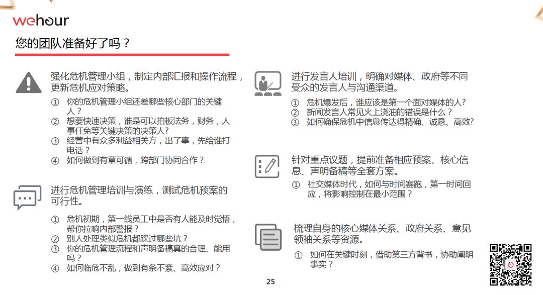
具体的Check Llist, 工作检查要点,这里也给你列出来了,没准有用。
在报告的下篇,我们将以采访业界专家的方式,对今年315的具体风险点做出提示,当然不是准确地预测谁会上315晚会。
《315备战红皮书》下篇会收取一些费用,另外,我本人——姐夫李,还有Wehour创始人,前安可顾问中国总经理杜凌,资深公关人,优客工厂外部合伙人,前优步、亚马逊、戴尔等公司高管高超,也会提供针对企业的危机公关内训、模拟演练等较高收费的服务,详情请点击下面Wehour公司二维码。
Wehour是公关和咨询行业的共享服务平台,用户可以在网上预约服务,服务提供者是中国和全球有相关行业经历的自由人,满足用户从撰写新闻稿到品牌定位服务等各种层次和费用的需求。
先别想太多,点击下面的二维码关注Wehour公众号或小程序,免费下载《315备战红皮书》(上)看看吧。


*请认真填写需求信息,我们会在24小时内与您取得联系。